发布时间:2018-01-23 来源:中以商务网 作者:中以商务网
产品销售以及认证概况:
① 以色列Teva制药公司使用其产品,目前正在委托设计另一套系统。
② 以色列疫苗企业Scigen使用其产品用于纯水预处理。
③ 已成功进入德国、美国等欧美市场。
![N4N]@OS2T3H~PL{NBQHCR]U_副本.jpg](/UploadFiles/img/2018-01-23/95ef7824-c810-4dae-9575-470742706a46.jpg)
产品技术:
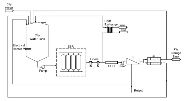
BP公司研制出的针对生物制药反渗透技术的无化学药物与媒介的预处理系统,可以很好的解决水预处理过程中的除垢和去除游离氯以及生物杀菌等问题。系统中的电解降低水垢系统(ESR)安装于预反渗透处理阶段,保证在液压氧化剂失活系统(HOD)对反渗透给水中清除氯、氯胺时,反渗透不会受到水垢污染。这种对偶系统,使电解降低水垢系统与液压氧化剂失活系统结合在一起,以此保证城市用水不会引起反渗透阻塞与膜的分解,同时在不使用传统化学药物或有机媒介的情况下将会除去氯、氯胺。预处理系统中没有外来有机媒介、树脂珠、化学添加剂,配合以全程85℃以上的温度和紫外线进行杀菌,保证反渗透过程中渗透膜的安全,为反渗透系统节省渗透膜等耗材,从而为企业节省成本。
工作流程
储水罐中安装有电加热器,将进入储水罐的水加热至85℃起到杀菌的作用。将加热后的水进入电解除垢组件(ESR),通过电离的方式将水中的化学盐结晶并过滤,然后进入光解游离氯组件(HOD),破坏水中的氯等氧化物,出水可直接进入反渗透纯水处理系统。

优势:
1. 电解降低水垢组件(ESR): 没有废水、盐和盐处理、有机树脂、反复冲洗,能完美的替代软化剂和阻垢剂的使用。
2. 液压氧化剂失活组件(HOD):没有活性炭、化学处理、 环保,可消除城市自来水消毒后残留的游离氯等会破坏反渗透膜的物质。
3. 不含有活动部件以及媒介,可以减少微生物繁殖的机会。
4. 最大限度、干净、简单、可信赖、有效的解决生物制药方面水的预处理问题,为企业节省成本。
5. 高温水系统,直接有效的杀菌。
公司介绍:
BP公司是一家专注于研发制药和生物技术行业水系统的企业。拥有超过20年的设计、安装、验证和高质量的运行生物制药用水系统的经验。BP提供无需化学物质和媒介,且不需要任何额外处理的标准化的系统。BP擅长于水系统的功能设计安装和调试、纯化水(PW)和注射用水(WFI)系统、先进的水生产技术、连续电去离子(CEDI)技术、生物制药工艺用水紫外预处理的新技术。
中以商务网-以色列商务考察公司,以色列农业考察团,以色列环保科技考察,以色列医疗器械展览,以色列项目投资咨询公司,办理以色列签证服务,以色列国际展会信息,以色列旅游医疗合作,以色列公务地接社,以色列设施实业考察,以色列游学培训考察团,以色列商务地接公司,以色列商务地接社,以色列地接社,以色列地接公司北京办事处;以色列国际培训中心;以色列游学培训机构;以色列培训中心;以色列


—— 以色列游学培训、商务考察专业提供商
咨询电话: 010-80700911/010-57036589
中以商务网专注服务于各级政府部门,企事业单位,商会、协会,商学院、行业媒体、教育培训机构等;定制考察方案,衔接境外考察单位,代发商务邀请函,协助办理签证等全套地接服务,贯穿从【提出考察需求】到【考察结束回国、再到后期项目洽谈】的所有环节 >>>>>